
مصنوعات کی تفصیلی وضاحت
| لیبل کی رفتار: | 20-200pcs / منٹ (بوتل کی لمبائی اور موٹائی کی لمبائی پر منحصر ہے) | موٹی لیبل آبجیکٹ: | 20-200 ملی میٹر |
|---|---|---|---|
| مقصد کی اونچائی: | 30-200 ملی میٹر | لیبل کی اونچائی: | 15-110 ملی میٹر |
| لیبل کی لمبائی: | 25-300 ملی میٹر | قطر کے اندر لیبل رولر: | 76 ملی میٹر |
| لیبل رولر سے باہر قطر: | 300 ملی میٹر | بجلی کی فراہمی: | 220V 50 / 60HZ 0.75KW سنگل فیز |
| مشین کا وزن: | 150 کلوگرام | مشین کا سائز: | 1600 (L) * 550 (W) * 1600 (H) ملی میٹر |
| کلیدی لفظ: | فلیٹ سطح کی لیبل لگانے والا | ماڈل 1: | HAP200 |
| ماڈل 2: | HAP300 |
خودکار فلیٹ سطح کی لیبل اپلیکٹر مشین ، SUS304 سٹینلیس سٹیل معیشت خودکار ٹاپ اور سائیڈ لیبلنگ مشین
درخواست:
خودکار فلیٹ سطح کی لیبل اپلیکیٹر مشین ، SUS304 سٹینلیس سٹیل معیشت خودکار ٹاپ اور سائیڈ لیبلنگ مشین ہر قسم کے فلیٹ اشیاء جیسے کھانے ، کیمیکل ، دواسازی ، کاسمیٹک ، اسٹیشنری ، سی ڈی ڈسک ، کارٹن ، باکس اور مختلف تیل کی کیٹل وغیرہ کے لئے قابل عمل ہے۔ فلیٹ سائیڈ لیبلنگ کے لئے خودکار ٹاپ اور سائیڈ لیبلنگ مشین ہے۔ معیشت خودکار ٹاپ اور سائڈ لیبلنگ مشین مناسب ہے کے لئے:

خصوصیات:
- مین باڈی SUS304 سٹینلیس سٹیل اور اعلی گریڈ ایلومینیم کھوٹ کے ذریعہ بنایا گیا ہے۔
- لیبلنگ ہیڈ جدید ٹیکنالوجی والی موٹر سے چلتا ہے جو جاپان سے درآمد کیا جاتا ہے۔
- تمام جادو کی نگاہیں جاپان میں تیار کردہ جدید ترین فوٹو ڈیٹیکٹر ہیں۔
- PLC کنٹرول سسٹم انسانی انٹرفیس سے لیس ہے ، جس میں میموری یونٹ کے 60 گروپ شامل ہیں۔
- لیبلنگ کی پوزیشن اور اونچائی سایڈست ہے۔
- نقل و حمل کی اونچائی کو پیداوار لائن کی اونچائی سے ایڈجسٹ کیا جاسکتا ہے۔
- کنویر اور پروڈکشن لائن کے ساتھ رابطہ قائم کرنے کے قابل ہو
- اختیار کے ل for شفاف لیبل مانیٹر۔
ظاہری شکل:

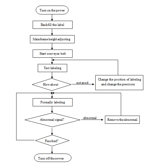
آپریٹنگ فلو چارٹ:

سرکٹ ڈایاگرام:

پیکیجنگ اور شپنگ:
1. بندرگاہ:شنگھائی
2. پیکیجنگ کی تفصیلات:لکڑی کے کیس برآمد پیکنگ
3. حوالگی کی تفصیل:عام طور پر ادائیگی کی وصولی کے 12-15 دن بعد
عمومی سوالات:
1). لیبل شو سیدھے سیدھے گوفر دیکھیں
وجہ: لیبلنگ آؤٹ پٹ کی رفتار بہت زیادہ ہے ، یا اسمبلی لائن کی رفتار کم ہے
حل: لیبل آؤٹ پٹ کرنے کی رفتار کو سست کریں یا اسمبلی لائن کی رفتار کو تیز کریں (بوتل چلنے کی رفتار)۔
2) ایلیبل شو لائٹری گففر
وجہ:
low ہل بورڈ فلیٹ نہیں ہے۔
بورڈ کے کنارے کا چھلکا بوتل کے سرورق کے ساتھ متوازی نہیں ہے۔
. لیبل بہت ہلکا دبایا جاتا ہے
حل:
ہل بورڈ میں تبدیلی کریں ،
بورڈ کے کنارے کو چھلکا اتارنے کے لئے ایڈجسٹ کرنا بوتل کے ڈھانپے کے متوازی ہے ،
label لیبل بیلٹ کو مناسب طریقے سے متاثر کریں۔
ٹیگ: فلیٹ لیبل ایپلیکیٹر ، باکس لیبلنگ مشین









