
مصنوعات کی تفصیلی وضاحت
SUS304 सर्वो موٹر آٹومیٹک راؤنڈ بوتل لیبلنگ مشین PLC کنٹرول
درخواست
یہ امدادی موٹر خودکار لفافی لیبلنگ مشین ہر طرح کے فلیٹ اشیاء جیسے کھانے ، کیمیائی ، دواسازی ، کاسمیٹک ، اسٹیشنری ، سی ڈی ڈسک ، کارٹن ، باکس اور مختلف تیل کی کیٹلوں کے لئے قابل استعمال ہے۔

خصوصیات
| آپریشن | PLC کنٹرول سسٹم لیبلنگ مشین کو چلانے میں آسان بناتا ہے |
| مٹیریل | لیبلنگ مشین کا مرکزی جسم SUS304 سٹینلیس سٹیل سے بنا ہے |
| تشکیل | ہماری لیبلنگ مشینیں جاپانی ، جرمن ، امریکی ، کورین یا تائیوان برانڈ حصوں کے نام سے جانا جاتا ہے |
| لچک | کلائنٹ پرنٹر اور کوڈ مشین شامل کرنے کا انتخاب کرسکتا ہے۔ کنویریر کے ساتھ رابطہ قائم کرنے کا انتخاب کرسکتے ہیں یا نہیں۔ |
تکنیکی پیرامیٹرز

| نام | خودکار لپیٹ لیبلنگ مشین |
| لیبل لگانے کی رفتار | 60-300 پی سیز / منٹ |
| آبجیکٹ کی اونچائی | 25-95 ملی میٹر |
| آبجیکٹ کی موٹائی | 12-25 ملی میٹر |
| لیبل کی اونچائی | 20-90 ملی میٹر |
| لیبل کی لمبائی | 25-80 ملی میٹر |
| لیبل رولر قطر کے اندر | 76 ملی میٹر |
| لیبل رولر باہر قطر سے باہر | 350 ملی میٹر |
| لیبلنگ کی درستگی | . 0.5 ملی میٹر |
| بجلی کی فراہمی | 220V 50 / 60HZ 2KW |
| پرنٹر کی گیس کی کھپت | 5 کلوگرام / ایم 2 (اگر کوڈنگ مشین شامل کریں) |
| لیبلنگ مشین کا سائز | 2500 (L) × 1250 (W) 50 1750 (H) ملی میٹر |
| لیبلنگ مشین کا وزن | 150 کلوگرام |
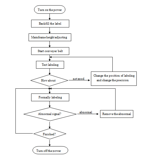
آپریٹنگ فلو چارٹ

سرکٹ ڈایاگرام

تفصیلات دکھائیں

پیکیجنگ اور شپنگ

· بندرگاہ: شنگھائی
· پیکیجنگ کی تفصیلات: لکڑی کے کیس برآمد پیکنگ
· حوالگی کی تفصیل: عام طور پر ادائیگی کی وصولی کے 12-15 دن بعد
ہم پر اعتماد کریں ، وی کے پی اے سی ، آپ کی اچھی پسند! آپ کی درخواست کا فوری جواب!
ہماری خدمات
1. اپنی مخصوص لیبلنگ کی ضروریات کے مطابق آپ کو پیشہ ورانہ لیبلنگ سلوشن پیش کرتے ہیں۔
2. حکم رکھنے کے بعد آپ کو اعلی معیار کی لیبلنگ مشین فراہم کریں۔
Try. اپنی ضروریات کو پورا کرنے کے لئے ترسیل کے وقت کو جتنا کم وقت میں بنانے کی کوشش کریں۔
4. ہماری مشین موصول ہونے کے بعد آپ کو زندگی بھر مفت تکنیکی مدد فراہم کریں۔
عمومی سوالات
1. آپ کے پاس کس طرح کا لیبلنگ مشین ہے؟
عزیز کسٹمر ، ہمارے پاس گول کنٹینرز اور فلیٹ سطح کیلئے خودکار اور نیم خودکار لیبلنگ مشین ہے۔ کچھ ماڈل کے لئے ایک لیبل اوردوسرے دو لیبل یا اس سے بھی زیادہ کے ل.۔ اور ہم آپ کی مخصوص لیبلنگ صورتحال کے مطابق مشین کو ڈیزائن کرسکتے ہیں۔
اس طرح ، براہ کرم ہمیں آپ کی لیبلنگ کی ضروریات بھیجنے کے لئے آزاد ہو گیا ، ہم آپ کو قابل اطمینان بخش لیبلنگ حل فراہم کریں گے۔
2. کیا تاریخ اور بہت نمبر پرنٹ کرنے کے لئے کوڈنگ مشین کو ویڈے میں شامل کیا جاسکتا ہے؟
ہاں ، آپ اپنے مطلوبہ خط اور نمبر پرنٹ کرنے کے لئے کوڈنگ مشین شامل کرنے کا انتخاب کرسکتے ہیں۔
یہ گرم ڈاک ٹکٹ ہے اور زیادہ سے زیادہ تین لائنوں پر پرنٹ کرسکتا ہے۔
the. مناسب ماڈل کی جانچ پڑتال کے لئے ہمیں کون سی معلومات فراہم کرنا چاہئے؟
براہ کرم ہمیں آپ کے کنٹینر اور لیبل کی تصویر ، نیز کنٹینر اور لیبل سائز بھیجیں۔
اگر ممکن ہو تو براہ کرم ہمیں یہ بھی بتائیں کہ آپ کس قسم کا لیبل استعمال کرتے ہیں۔ (مثال کے طور پر ، خود چپکنے والی ، گلو ، گرم گلو ، وغیرہ ، چاہے لیبل رول میں ہے یا ٹکڑوں میں ہے۔) ، پھر ، ہم آپ کو مناسب ماڈل چیک کرنے دیں گے۔
ٹیگ: صنعتی لیبلنگ مشین ، شیشے کی بوتل لیبلنگ مشین









